Product Summary
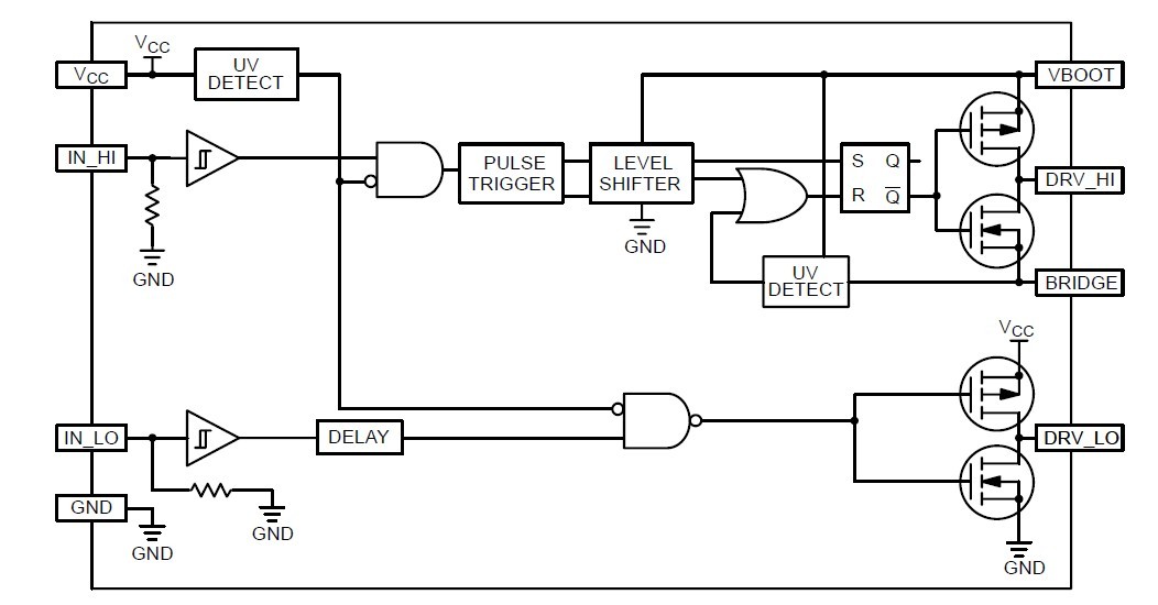
The NCP5181DR2G is a High Voltage Power MOSFET Driver providing two outputs for direct drive of 2 N-channel power MOSFETs arranged in a half-bridge (or any other high-side + low-side)configuration. It uses the bootstrap technique to insure a proper drive of the High-side power switch. The applications of the NCP5181DR2G include: (1)High Power Energy Management; (2)Half-bridge Power Converters; (3)Any Complementary Drive Converters (asymmetrical half-bridge active clamp); (4)Full-bridge Converters; (5)Bridge Inverters for UPS Systems.
Parametrics
NCP5181DR2G absolute maximum ratings: (1)Main power supply voltage VCC: -0.3 to 20 V; (2)VHV: High Voltage BRIDGE pin VBRIDGE: -1 to 600 V; (3)VHV: Floating supply voltage VBOOT - VBRIDGE: 0 to 20 V; (4)VHV: High side output voltage VDRV_HI: VBRIDGE-0.3 to VBOOT+0.3 V; (5)Low side output voltage VDRV_LO: -0.3 to VCC+0.3 V; (6)Allowable output slew rate dVBRIDGE/dt: 50 V/ns; (7)Inputs IN_HI, IN_LO VIN_XX: -1.0 to VCC+0.3 V; (8)Operating junction temperature TJ_min: -55℃; TJ_max: +150℃.
Features
NCP5181DR2G features: (1)High Voltage Range: up to 600 V; (2)dV/dt Immunity ±50 V/nsec; (3)Gate Drive Supply Range from 10 V to 20 V; (4)High and Low DRV Outputs; (5)Output Source / Sink Current Capability 1.1 A / 2.4 A; (6)3.3 V and 5 V Input Logic Compatible; (7)Up to VCC Swing on Input Pins; (8)Matched Propagation Delays between Both Channels; (9)Outputs in Phase with the Inputs; (10)Independent Logic Inputs to Accommodate All Topologies.
Diagrams

| Image | Part No | Mfg | Description | ![]() |
Pricing (USD) |
Quantity | ||||||||||||
|---|---|---|---|---|---|---|---|---|---|---|---|---|---|---|---|---|---|---|
![]() |
![]() NCP5181DR2G |
![]() ON Semiconductor |
![]() Power Driver ICs HV MOSFET DRIVER |
![]() Data Sheet |
![]()
|
|
||||||||||||
| Image | Part No | Mfg | Description | ![]() |
Pricing (USD) |
Quantity | ||||||||||||
![]() |
![]() NCP500 |
![]() Other |
![]() |
![]() Data Sheet |
![]() Negotiable |
|
||||||||||||
![]() |
![]() NCP500-150 |
![]() Other |
![]() |
![]() Data Sheet |
![]() Negotiable |
|
||||||||||||
![]() |
![]() NCP5005 |
![]() Other |
![]() |
![]() Data Sheet |
![]() Negotiable |
|
||||||||||||
![]() |
![]() NCP5006 |
![]() Other |
![]() |
![]() Data Sheet |
![]() Negotiable |
|
||||||||||||
![]() |
![]() NCP5006EVB |
![]() ON Semiconductor |
![]() LED Lighting Development Tools ANA WHITE LED DRIVER EVB |
![]() Data Sheet |
![]()
|
|
||||||||||||
![]() |
![]() NCP5006SNT1 |
![]() ON Semiconductor |
![]() LED Lighting Drivers White LED Backlight |
![]() Data Sheet |
![]() Negotiable |
|
||||||||||||
(Hong Kong)










