Product Summary
The MX29LV800CTTC-70G is an 8-mega bit Flash memory organized as 1M bytes of 8 bits or 512K words of 16 bits. It offers the most cost-effective and reliable read/write non-volatile random access memory. The MX29LV800CTTC-70G is packaged in 44-pin SOP, 48-pin TSOP, and 48-ball CSP. It is designed to be reprogrammed and erased in system or in standard EPROM programmers. The MX29LV800CTTC-70G offers access time as fast as 45ns, allowing operation of high-speed microprocessors without wait states. To eliminate bus contention, the device has separate chip enable(CE#) and output enable (OE#) controls. The highest degree of latch-up protection is achieved with MXIC’s proprietary non-epi process. Latch-up protection is proved for stresses up to 100 milliamperes on address and data pin from -1V to VCC + 1V.
Parametrics
MX29LV800CTTC-70G absolute maximum ratings: (1)Storage Temperature Plastic Packages:-65℃ to +150℃; (2)Ambient Temperature with Power Applied:-65℃ to +125℃; (3)Voltage with Respect to Ground: VCC:-0.5V to +4.0V, A9, OE#, and RESET#:-0.5V to +12.5V, All other pins:-0.5V to VCC +0.5V; (4)Output Short Circuit Current:200 mA.
Features
MX29LV800CTTC-70G features: (1)Extended single - supply voltage range 2.7V to 3.6V; (2)1,048,576 x 8/524,288 x 16 switchable; (3)Single power supply operation: 3.0V only operation for read, erase and program operation; (4)Fast access time: 45R/55R/70/90ns; (5)Low power consumption: 30mA maximum active current, 0.2uA typical standby current; (6)Command register architecture: Byte/word Programming (9us/11us typical), Sector Erase (Sector structure 16K-Bytex1,; (7)8K-Bytex2, 32K-Bytex1, and 64K-Byte x15); (8)Fully compatible with MX29LV800BT/BB device; (9)Auto Erase (chip & sector) and Auto Program: Automatically erase any combination of sectors with Erase Suspend capability, Automatically program and verify data at specified address; (10)Erase suspend/Erase Resume: Suspends sector erase operation to read data from, or program data to, any sector that is not being erased, then resumes the erase; (11)Status Reply: Data# polling & Toggle bit for detection of program and erase operation completion.
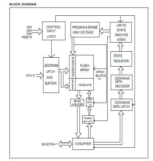
Diagrams

| Image | Part No | Mfg | Description | ![]() |
Pricing (USD) |
Quantity | ||||
|---|---|---|---|---|---|---|---|---|---|---|
![]() |
![]() MX29LV800CTTC-70G |
![]() Other |
![]() |
![]() Data Sheet |
![]() Negotiable |
|
||||
| Image | Part No | Mfg | Description | ![]() |
Pricing (USD) |
Quantity | ||||
![]() |
![]() MX29F001B |
![]() Other |
![]() |
![]() Data Sheet |
![]() Negotiable |
|
||||
![]() |
![]() MX29F001T |
![]() Other |
![]() |
![]() Data Sheet |
![]() Negotiable |
|
||||
![]() |
![]() MX29F001T/B |
![]() Other |
![]() |
![]() Data Sheet |
![]() Negotiable |
|
||||
![]() |
![]() MX29F002 |
![]() Other |
![]() |
![]() Data Sheet |
![]() Negotiable |
|
||||
![]() |
![]() MX29F002N |
![]() Other |
![]() |
![]() Data Sheet |
![]() Negotiable |
|
||||
![]() |
![]() MX29F002TTI-12 |
![]() Other |
![]() |
![]() Data Sheet |
![]() Negotiable |
|
||||
(Hong Kong)









